7. 数据市场服务
7.1. 数据产品市场介绍
数据要素流通平台是基于区块链的、私有化部署的、用于数据共享的平台。数据产品市场是数据要素流通平台内的一个模块(微服务),旨在提供API类型数据产品的数据共享路径。用户通过数据产品登记服务将自己的数据产品登记,通过数据市场向联盟内的数据使用方展示。
数据市场提供的能力包括:数据产品的申请和审批、数据持有方的接口鉴权密钥管理、调用过程的存证(非敏感数据)、调用计数、支付和对账(规划)、接口调试、授权方的精准授权等。
7.2. 业务介绍
7.2.1. 业务流程

- 数据持有方登记数据产品。 
- 数据使用方通过数据要素流通平台向数据持有方申请使用企业报关单数据产品。 
- 数据持有方同意数据使用方使用某数据产品。 
- 授权方向数据使用方申请办理业务。 
- 数据使用方通过数据要素流通平台生成授权书二维码,并展示给授权方。 
- 授权方用DID APP客户端扫描授权书二维码,并授权数据使用方获取、传输、存储、使用本企业自己的xxx数据。 
- 数据持有方收到数据使用方发送的API请求(附带授权书)。 
- 数据持有方通过数据要素流通平台验证授权书真伪。 
- 数据持有方原路响应数据给数据使用方。 
7.2.2. 业务价值
- 提高数据流通效率:平台通过可视化、标准化、流程化的数据产品发布与申请流程,极大简化了数据交易的复杂性,降低了数据交易的成本和时间。数据持有方能够快速、便捷地将其数据产品推向市场,而数据使用方也能高效地检索到并申请所需数据产品,加速了数据价值的转化和释放。 
- 简化授权流程:传统的数据授权过程往往繁琐且耗时,数据要素流通平台依托DID技术,优化授权流程,使得数据使用方能够轻松的获得授权方的授权;授权书从过去的“仅人可读”变为“人机均可读”,数据持有方能够秒级别的验证授权书真伪。 
- 全面合规保障:数据要素流通平台搭建了数据持有方、数据使用方与数据授权方的桥梁,确保所有数据交易都在合法合规的框架内进行,降低了因合规问题导致的法律风险和业务障碍。 
- 隔离性保护:得益于“适配器系统”,数据使用方通过“适配器系统”间接访问数据持有方的接口,有效隔离了数据使用方直接访问敏感数据的可能,降低了数据持有方核心API系统被直接攻击的可能。 
- 降低数据持有方运维成本:“适配器系统”负责管理所有数据使用方,包括分配接口鉴权密钥,验证授权书等功能,持有方只需与适配器系统进行一次联调即可,降低运维压力。 
- 数据可用不可见:在数据流通过程中,响应数据本身保持加密状态,只有持有密钥的用户或系统才能通过特定的算法计算出结果,而不会直接暴露原始数据。这种机制有效防止了数据泄露和滥用,提升了数据隐私保护水平。 
- 数据可控可计量:“适配器系统”提供精细化的权限控制功能,允许数据持有方对每个接口的访问策略进行不同维度的设置,包括访问时间、访问频率等;数据的调用记录会上链存证(非敏感信息)。 
7.3. 架构设计
7.3.1. 与数据产品登记服务(IDA)的依赖关系

数据产品市场(api-manager-service) 是数据要素流通平台的一个子模块,依赖数据产品登记服务。
数据产品登记服务模块用于登记数据产品;数据产品市场模块展示数据产品登记服务模块登记的所有API数据产品,对外提供API数据产品的申请等功能;DID APP用于精准授权签名,授权方对需要精准授权的数据产品授权书进行签名授权。数据产品市场模块、数据产品登记模块均通过公共服务模块向链上发布数据,以及从链上订阅数据。
7.3.2. 产品架构

7.4. 技术方案-点对点模式
7.4.1. 概述
链道与数道完全分离,数据要素流通平台负责提供API数据服务的注册登记发现机制、协助完成接口鉴权密钥的分配、协助获取数据授权方的授权,后期协助完成数据使用的计数和对账;
数据交割的过程在数据使用方和数据持有方之间发生,不经过数据要素流通平台,优势在于敏感信息不过数据要素流通平台,最大程度的满足了数据持有方对于数据保密性的要求。

7.4.2. 交互流程

- 数据持有方将自己的API数据服务(接口),通过页面操作的方式,登记到数据要素流通平台 。 
- 数据使用方通过数据要素流通平台检索发现。 
- 数据使用方向数据持有方提交使用该API数据服务的申请。 
- 数据持有方审批通过或拒绝。 
- 审批通过后,数据持有方为数据使用方分配该接口密钥,并填报到数据要素流通平台,数据要素流通平台加密上链,传输至使用方后解密,链上保证密钥安全性。 
- 数据使用方拿到该接口密钥。 
- 数据使用方通过数据要素流通平台提供的链接(或其他方式)获得授权方的授权(后期规划)。 
- 数据使用方从自有的业务系统,发送API接口调用请求,请求至数据持有方自有的API接口,并拿到响应结果,此过程无数据要素流通平台参与。 
- 双方通过数据要素流通平台提供的“调用记录上链”接口,上报调用信息,用于平台后续的计数和对账操作。 
7.4.3. 部署架构和网络策略

- 策略(1):数据持有方部署的数据要素流通平台与主链通信。 
- 策略(2):用于双方实时的数据交割,数据使用方调用数据持有方的API接口,此过程无数据要素流通平台参与。 
- 策略(3):数据使用方部署的数据要素流通平台与主链通信。 
7.5. 技术方案-适配器模式
7.5.1. 概述

数据实施交割的过程,数据使用方向部署在数据持有方的适配器系统发起请求,适配器系统收到请求后,访问数据持有方自有的API接口。
优势在于数据持有方的自有业务系统只需与适配器系统联调一次;适配器系统负责管理所有数据使用方,为不同的数据使用方的分配不同的“接口鉴权密钥”。
7.5.2. 交互流程

- 数据持有方将自己的API数据服务(接口),通过页面操作的方式,登记到数据要素流通平台。 
- 数据使用方通过数据要素流通平台检索发现。 
- 数据使用方向数据持有方提交使用API数据服务的申请。 
- 数据持有方审批通过或拒绝。 
- 审批通过后,数据使用方拿到适配器系统分配的接口密钥。 
- 数据使用方通过数据要素流通平台提供的链接(或其他方式)获得授权方的授权(后续规划)。 
- 数据使用方从自有的业务系统,发送API接口调用请求,请求至适配器系统,适配器系统访问数据持有方API接口,使用方拿到响应结果 。 
- 数据使用方通过数据要素流通平台提供的““调用记录上链接口””上报调用记录信息,用于平台后续的计数和对账操作。 
7.5.3. 部署架构和网络策略

- 策略(1):数据持有方部署的数据要素流通平台与主链通信。 
- 策略(2):用于双方实时的数据交割,数据使用方调用数据持有方部署的适配器系统。 
- 策略(3):数据使用方部署的数据要素流通平台与主链通信。 
7.6. 精准授权
7.6.1. 业务背景
在某些数据业务领域,比如涉及个人信息的数据、涉及企业非公开的数据,数据使用方A去数据持有方B查C的数据,B需要A提供C的授权,故C是授权方,C授权A使用和处置自身某些范围内的数据,本方案旨在提供一种思路,如何协助A拿到C的授权,如何协助B验证C的授权是否真实。
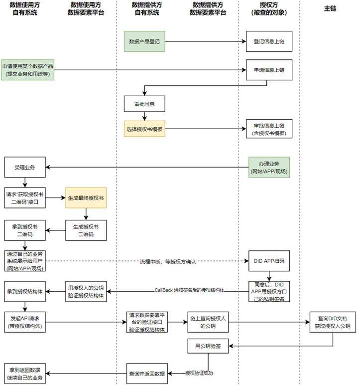
7.6.2. 授权流程

流程简述:
- 数据持有方登记自己数据产品的时候,选择是否需要数据使用方提供授权方的授权书。 
- 在数据持有方审批同意某数据使用方的申请时,选择一个授权书的模板。 下述流程皆默认为该数据产品需要拿到授权方的授权。 
- 数据使用方自有业务系统,调用数据使用方的数据要素流通平台的“获取授权书二维码接口”,拿到针对这笔交易的授权书二维码。 
- 在数据使用方自己的业务流程中,将此二维码展示给授权方(被查的对象)。 
- 授权方使用DID APP扫码后会展示出完整的授权文件,点击确认签名按钮。 
- 数据使用方的数据要素流通平台会以接口的形式,CallBack通知数据使用方自有业务系统,告诉它授权完成了,并附上授权结构体(结构体里包含授权的完整信息和签名)。 
- 数据使用方正常调用数据持有方提供的API接口,报文中附上授权结构体。 
- 数据持有方收到请求后,将授权结构体,通过接口的形式,发送给数据持有方自己的数据要素流通平台,数据要素流通平台会验证该授权的真实性,返回true or false。 
- 若授权验证通过,数据持有方继续自己的业务,将数据返回给数据使用方。 
7.6.3. 授权书
授权书模板示例(仅参考):
 

授权书模板支持两种来源,“系统预置”和“定制化”,其中数据要素流通平台会事先预置一些行业内普适性较高的授权书模板,可以直接使用;“定制化模板”旨在提供一种能力,可以允许数据持有方以页面操作的形式,编辑生成自己的授权书模板,“定制化模板”是后期规划产品,暂未实现。
原则上数据持有方指定使用哪个预置授权书模板,或编辑自己的定制化授权书模板(规划产品)。实际业务中可双方协商,数据使用方同意,达成共识后再开展业务。
数据要素流通平台提供的预置模板,仅提供指导作用,需要参与方确认其法律效力及是否满足业务需求。