5. DID-接入协议
5.1. DID颁证机构接入协议
申请成为DID颁证机构的一些前提条件,需要满足相关的DID颁证机构接入协议。以便用户能够申请到颁证机构可以颁发的凭证。
作为颁证机构,需要支持以下协议,具体协议详情:DID办证机构接入协议接口
| 接口名称 | 地址 | 必须 | 描述 | 
|---|---|---|---|
| 查询VC列表 | {service_url}/did/vc/list | 是 | 用户可以使用自身DID签名获得颁证机构给用户颁发过的VC | 
| 查询签发凭证类型 | {service_url}/did/vc/type/list | 否 | 用户可以查询颁发机构支持签发凭证类型 | 
| 查询公开的凭证模板列表 | {service_url}/did/vct/list | 否 | 用户可以查询颁证机构签发凭证模板 | 
| 查询凭证模板详情 | {service_url}/did/vct/get | 否 | 用户可以使用模板ID查询颁证机构本地凭证模板详情 | 
| 申请VC | {service_url}/did/vc/apply | 否 | 用户可以申请公开的凭证 | 
| 注销VC(用户自主) | {service_url}/did/vc/cancel | 否 | 用户可以申请注销自己的凭证 | 
| 获取申请签发状态 | {service_url}/did/vc/apply/list | 否 | 用户可以查询凭证签发状态 | 
{service_url}是签发机构Document中的Service模块, document.service[?].serviceEndpoint 见附录 [DID document](#DID document)
图示如下:
 
DID颁证机构接入协议
5.2. DID应用接入协议
DID APP 已实现扫码登录、扫码出示VP、扫码签名和扫码授权文件几项功能,若有相关需求,可开发对应功能进行接入,基本流程为:
一、 DID 应用需提供二维码供 APP 扫描,二维码内容应为一个 url,通过请求这个 url,返回一个 VP 结构。
二、 在此阶段,APP 与 DID 应用通过 VerifiablePresentation 进行数据通信和可信验证,平台方需按照需求自行生成对应VP。
生成VP 通用流程如下:
- 构建对应功能自定义字段 extend 内容,具体参数详见对应功能流程和接口示例 
- 根据不同功能,设置VP中 presentationUsage 参数,具体见附录 VP中presentationUsage字段含义值 
- 设置过期时间等参数,并使用DID管理台或其他工具对 VP 进行签名 
三、 应用还需实现接口接收来自 APP 的回调信息,此接口地址置于上面 VP extend中,DID APP 在进行完相关操作后将请求此 callbackUrl,具体回调参数详见对应功能接入协议接口
四、 应用接收到 APP 回调信息后继续完成相关操作
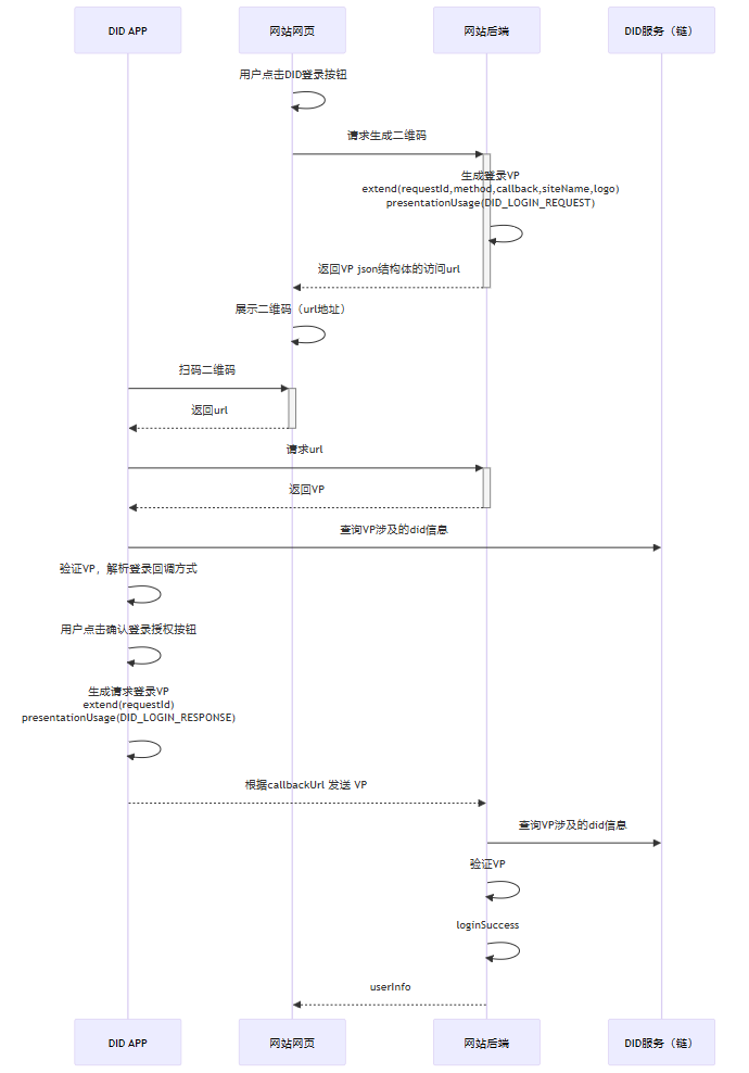
5.2.1. DID APP扫码登录
场景:网站出示二维码,使用DID APP扫码授权登录。
在此场景下,向 APP 提供的 VP 中 extend 应包含以下信息:
| 参数名 | 参数类型 | 是否必填 | 参数描述 | 
|---|---|---|---|
| authorizedName | String | 是 | 请求授权的平台的名称 | 
| authorizedNameEn | String | 是 | 请求授权的平台的英文名称 | 
| callbackUrl | String | 是 | 平台实现的回调接口地址,APP将向此地址发送回调信息 | 
| logo | String | 否 | 请求登录网站的logo图标 | 
| method | String | 是 | 回调地址的http请求方式 | 
| requestId | String | 是 | 当次请求的唯一ID,64位UUID,用于APP回调返回 | 
| siteName | String | 否 | 请求登录网站的名称 | 
APP 将发送携带 requestId 的 VP 请求到回调地址,应用进行验证,并返回验证是否通过
具体接口详见:APP扫码登录接口
5.2.1.1. 登录流程如下
 
DID APP 登录
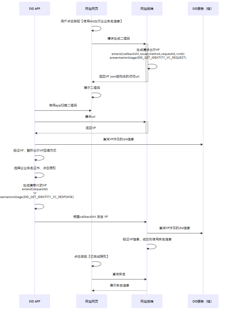
5.2.2. DID APP扫码出示VP
场景:网站出示二维码,使用DID APP扫码授权出示VP。网站可获得签名后的VC数据
在此场景下,向 APP 提供的 VP 中应包含以下信息:
| 参数名 | 参数类型 | 是否必填 | 参数描述 | 
|---|---|---|---|
| authorizedName | String | 是 | 请求授权的平台的名称 | 
| authorizedNameEn | String | 是 | 请求授权的平台的英文名称 | 
| callbackUrl | String | 是 | 平台实现的回调接口地址,APP将向此地址发送回调信息 | 
| issuer | String | 是 | 颁证机构DID | 
| method | String | 是 | 回调地址的http请求方式 | 
| requestId | String | 是 | 当次请求的唯一ID,64位UUID,用于APP回调返回 | 
| vctId | String | 是 | 凭证模板ID | 
APP 将发送携带 requestId 以及 VC 的 VP 请求到回调地址,应用进行验证,并返回验证是否通过。之后应用可展示实名信息。
具体接口详见:APP扫码出示VP接口
5.2.2.1. 扫码出示VP流程如下
 
DID APP 出示VP
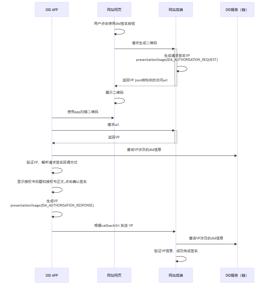
5.2.3. DID APP扫码签名
场景:网站出示二维码,使用DID APP扫码签名。网站可获得签名后的数据
在此场景下,向 APP 提供的 VP 中应包含以下信息:
| 参数名 | 参数类型 | 是否必填 | 参数描述 | 
|---|---|---|---|
| authorizedName | String | 是 | 请求授权的平台的名称 | 
| authorizedNameEn | String | 是 | 请求授权的平台的英文名称 | 
| callbackUrl | String | 是 | 平台实现的回调接口地址,APP将向此地址发送回调信息 | 
| method | String | 是 | 回调地址的http请求方式 | 
| requestId | String | 是 | 当次请求的唯一ID,64位UUID,用于APP回调返回 | 
| authorisationId | String | 是 | 授权书Id | 
| applyNumber | String | 是 | 申请单编号 | 
| authorisationTitle | String | 是 | 授权书标题 | 
| authorisationContent | String | 是 | 授权书正文 | 
| authoriserSubjectType | String | 是 | 授权方主体类型(个人/企业) | 
| authoriserCompanyName | String | 否 | 授权方企业名称 | 
| authoriserUSCC | String | 否 | 授权方统一社会信用代码 | 
| authoriserPersonalName | String | 否 | 授权方个人姓名 | 
| authoriserIdCard | String | 否 | 授权方身份证号 | 
| authoriedCompanyName | String | 是 | 被授权方企业名称 | 
| authoriedUSCC | String | 是 | 被授权方统一社会信用代码 | 
| validityPeriod | String | 是 | 有效期(含) | 
| extendField | String | 是 | 扩展字段,例如报关单号等 | 
| requiredVC | Boolean | 是 | 是否需要实名VC,true-需要 false-不需要 | 
APP 将发送携带签名信息的 VP 请求到回调地址,应用进行验证,并返回验证是否通过
具体接口详见:APP扫码签名接口
5.2.3.1. 扫码签名流程如下
 
DID APP 签名
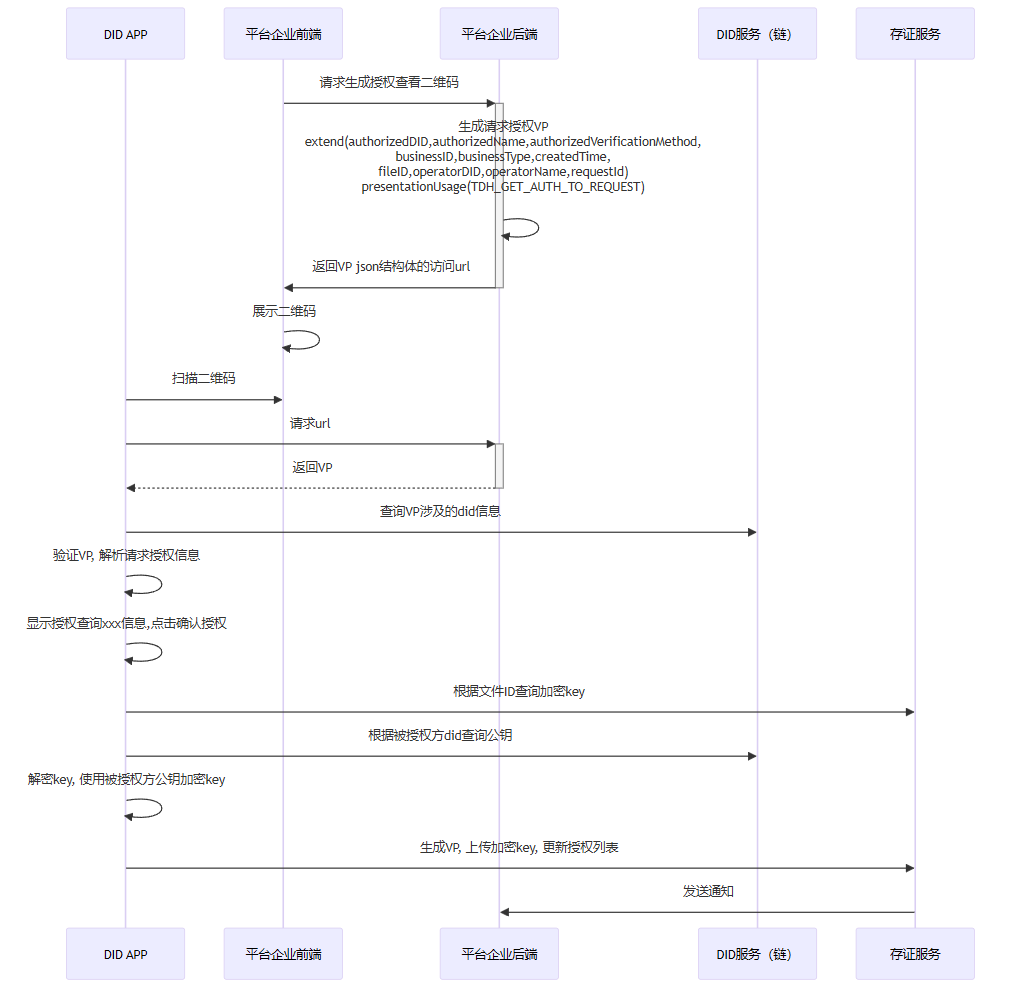
5.2.4. DID APP扫码授权文件
场景:网站出示二维码,使用DID APP扫码授权授权存证文件。
在此场景下,向 APP 提供的 VP 中应包含以下信息:
| 参数名 | 参数类型 | 是否必填 | 参数描述 | 
|---|---|---|---|
| authorizedDID | String | 是 | 被授权企业的did | 
| authorizedName | String | 否 | 被授权企业的昵称 | 
| authorizedVerificationMethod | String | 是 | 被授权企业的用于加密的公钥ID | 
| businessID | String | 是 | 文件业务ID | 
| businessType | String | 是 | 文件业务类型 | 
| createdTime | String | 是 | 创建时间 | 
| fileID | String | 是 | 请求授权的文件ID | 
| fileName | String | 否 | 请求授权的文件名称 | 
| operatorDID | String | 是 | 授权企业的DID | 
| operatorName | String | 否 | 授权企业的昵称 | 
| updateType | String | 是 | updateType为add表示新增授权,为del表示取消授权 | 
| requestId | String | 是 | 当次请求的唯一ID,64位UUID,用于APP回调返回 | 
此场景下,APP 不会发送回调信息,而是由存证中心给请求授权企业发送事件通知
具体接口详见:APP扫码授权文件接口
5.2.4.1. 扫码授权文件流程如下
 
DID APP 授权文件
5.3. DID 注册接入协议
场景:境外用户注册,需要获得邀请码,同时需要平台企业根据邀请码签发相应的用户凭证信息。
在 DID APP 注册非大陆企业时,需要填写邀请码。平台方需向 DID 服务申请邀请码,并提供签发第三方企业用户证书(template为 100003)的能力。因此,平台方应实现以下两个接口功能:
- 向 DID 服务接口(详见申请邀请码接口)发送请求,申请邀请码,通过包含以下信息的 VP: 
| 参数名 | 参数类型 | 是否必填 | 参数描述 | 
|---|---|---|---|
| description | String | 否 | 描述,提示用户查看信息。当extend.auth为1时必填 | 
| callbackUrl | String | 是 | 回调地址:境外企业获取VC,获取授权信息使用 | 
| action | String | 是 | 当前类型为注册认证 | 
| created | String | 是 | 创建时间 | 
| enterpriseName | String | 是 | 被邀请的公司名称 | 
| type | Integer | 是 | 企业类型,1 境外 0境内 | 
| auth | Integer | 是 | 1 需要单证授权,0 不需要授权,只注册用户,授权流程再次扫描二维码;默认0 | 
- 提供签发第三方企业用户证书功能详见申请VC接口。用户在绑定DID后,会向此接口地址发送包含以下信息的 VP,平台方验证后颁发凭证以及申请授权等操作。 
| 参数名 | 参数类型 | 是否必填 | 参数描述 | 
|---|---|---|---|
| auth | Integer | 是 | 1 需要单证授权,0 不需要授权,只注册用户,授权流程再次扫描二维码;默认0 | 
| enterpriseName | String | 是 | 被邀请的公司名称 | 
| holder | String | 是 | 持证人,填企业DID | 
| invitationCode | String | 是 | 邀请码 | 
| type | Integer | 是 | 企业类型,1 境外 0境内 | 
5.3.1. 完整注册流程如下
 
DID 注册接入
5.4. 附录
5.4.1. DID document
{
  "@context": [
    "https://www.w3.org/ns/did/v1"
  ],
  "id": "did:cert:123456789abcdefghi",
  "created": "2022-01-01T00:00:00Z",
  "updated": "2022-01-10T10:00:00Z",
  "version": "1",
  "unionId": {
    "abcid": "did:abcid:1CFC4FE0C938F28A77A50E0D5C89FA8FBE95AF005307BEADA0F3EF007DD1EC89"
  },
  "verificationMethod": [
    {
      "id": "did:cert:123456789abcdefghi#keys-1",
      "type": "SM2VerificationKey2022",
      "controller": "did:cert:123456789abcdefghi",
      "publicKeyPem": "-----BEGIN PUBLIC KEY-----\nMFkwEwYHKoZIzj0CAQYIKoEcz1UBgi0DQgAEYbBKJ5xqkUaxYOoJlKkZIb2rhoVw\nZbjmyF9BRmOiBdp5Jde3QswKjicjMccB299I2n5UgQKdU8nPAY69Qiv5/w==\n-----END PUBLIC KEY-----",
      "address": "0x2B5AD5c4795c026514f8317c7a215E218DcCD6cF"
    }
  ],
  "authentication": [
    "did:cert:123456789abcdefghi#keys-1"
  ],
  "controller": [
    "did:cert:123456789abcdefghi",
    "did:cert:admin"
  ],
  "service": [
    {
      "id": "did:cert:issuer1#issuerService",
      "type": "IssuerService",
      "serviceEndpoint": "https://issuer.example.com/service"
    }
  ],
  "proof": [
    {
      "type": "SM2Signature",
      "created": "2022-01-01T00:00:00Z",
      "proofPurpose": "assertionMethod",
      "verificationMethod": "did:cert:123456789abcdefghi#keys-1",
      "proofValue": "eyJhbGciOiJFUzI1NksiLCJraWQiOiJkaWQ6ZXhhbXBsZToxMjM0NTY3ODlhYmNkZWZnaGlfa2V5LTEiLCJ0eXAiOiJKV1MifQ..Q9JYDNOU0oyJkXW5NcC1hR3U4SHN6U1RiY3pvYkUzam5vY3VtY2tjZERxY3dLd1Z0a1d0Z2pUa0dWY3A0bFZJZw"
    }
  ]
}
5.4.2. VP中presentationUsage字段含义值
| presentationUsage | 含义 | 
|---|---|
| DID_LOGIN_REQUEST | 请求授权登录 | 
| DID_LOGIN_RESPONSE | 响应授权登录 | 
| DID_GET_VC_REQUEST | 请求获取证书 | 
| DID_GET_VC_RESPONSE | 响应获取证书 | 
| DID_GET_IDENTITY_VC_REQUEST | 请求实名认证证书 | 
| DID_GET_IDENTITY_VC_RESPONSE | 响应实名认证证书 | 
| TDH_APPLY_AUTH_REQUEST | 请求选择文件授权给本平台 | 
| TDH_GET_AUTH_TO_REQUEST | 请求文件授权给其他平台 | 
| DID_APPLY_ISSUE_VC | 申请签发VC | 
| IDA_AUTHORISATION_REQUEST | 请求签名授权书 | 
| IDA_AUTHORISATION_RESPONSE | 响应签名授权书 |